中超判罚解读:传说中的手球“新规”究竟是什么样的?
裁判圈
裁判圈自19/20版本起,IFAB《足球竞赛规则》中的手球部分做出了规模较大的改动,被人统称为“手球新规”。同时也出现了不少关于新规的谣言和误传,比如只要手臂碰球就是手球,只要改变了球的运行轨迹就是犯规等等。近期,中超联赛的比赛中也出现了不少关于手球的判罚,引起了球迷的热议。通过判罚看规则第一期,先来讲讲手球。

其实目前中超执行的20/21版本足球竞赛规则与19/20相比,手球部分没有过多的调整,只是新增了对于手臂范围的定义(从与腋窝底部齐平的部位开始往下算作手臂),然后更加细化了涉及到进攻方的手球条例。关于攻方手球的详解请参考本懂球号的上上一篇文章“两粒进球均被吹,手球规则对于攻方球员究竟有多严格?”
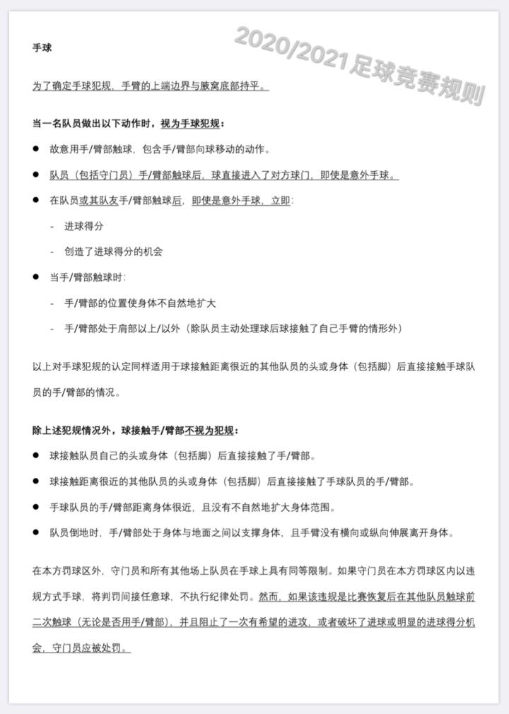
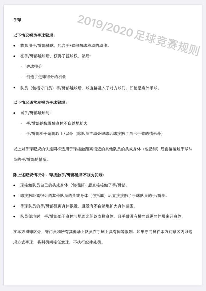
手球规则较长,不易懂,直观的归纳请参照以下两个表格,分别为中国足协对于19/20以及20/21两个版本手球规则的解读。要注意的是不仅国内在执行这样的规则,全世界的足球赛事都是如此,必须严格执行IFAB发布的足球竞赛规则。只不过目前中超已经是新赛季了,直接执行20/21版,而尚未完赛的欧冠、欧联等赛事还在沿用19/20版本的规则,所以在此直接把两版都放上来。

(图) 2019/2020版足球竞赛规则手球部分

(图) 2020/2021版足球竞赛规则手球部分
首先来说判断起来最为简单的“手向球移动”,也就是故意手球,其次是“手或手臂触球时不自然地扩大了身体面积”,以及“手或手臂触球时位于肩部以上/以外”,此类手球除了一种情况之外(稍后提到),其他时候都是要判罚犯规的。判例可参照第一轮建业后卫韩轩的手球,当值主裁关星做出了正确的判罚。

刚刚提到的例外情况,是指“队员主动处理球之后打手”,对于这类手球,无论手臂的位置是否张开,是否位于肩部以上/以外,均不构成手球犯规。也就是说主动去踢球,结果把球踢在了自己的手或手臂上,无论如何都不是犯规。判例可参照上一轮苏宁外援瓦卡索的手球,当值主裁顾春含的判罚同样正确。

(Gif) 国际足联官方给出的此类判罚标准案例,明确了主动处理球后打手不算作犯规

此外,下列情况中,如果在手或手臂的位置没有不自然地扩大身体面积/处在肩部以上/以外的,则不算作手球犯规:
1. 手或手臂触球时处于贴近身体的自然位置且没有不自然地扩大面积。
2. 手或手臂触碰到来自球员本人的头/身体(包括脚部)的折射的球。
3. 手或手臂触碰到来自近距离其他球员的头/身体的球。
4. 倒地时手球,手臂用于支撑,且没有横向/纵向的伸展。

(Gif) 欧冠1/8决赛尤文与里昂比赛中里昂球员手球时紧贴身体,当值主裁茨韦尔判罚手球犯规,在有VAR的情况下仍然做出了明显的错误判罚。

(Gif) 第三轮鲁能与申花的比赛中戴琳手球时手臂上半部分紧贴身体,不构成手球犯规,当值主裁王哲判罚正确。(回放给的不清楚,应该是打在了上臂)



(Gif) 国际足联官方给出的不构成手球犯规的判例。
需要注意的是,上述四种情况,如果手臂触球时手臂的位置不自然地扩大了防守面积,还是需要判罚手球犯规的。例如前两天上港与卓尔的比赛,卓尔外援卡里索的手球,虽是来自本人身体的折射,但手球时手臂的位置扩大了身体面积,且有手向球移动的嫌疑,故金京元的手球犯规判罚正确。

在泰达与国安一战的第33分钟,王刚疑似手球,回放可以看出他的右臂并没有紧贴身体,而是稍微有些向外架,肘部触球,个人认为这例手球可以算作“手臂的位置不自然地扩大了身体面积”,然而当值主裁石祯禄并没有判罚手球犯规。

对于倒地手球的情况,支撑臂撑地是不会被判罚手球犯规的,但是如果手臂有横向/纵向的展开,那就是犯规了。
最后简单讲一下攻方手球。手球规则自19/20版本调整后就对攻方球员要求的格外严格,由此也引发了不少争议,很多声音认为针对攻方的这一系列规定在明年还需要进一步完善和修改。根据现行规则(20/21版),攻方手球可分为下列情况:
1. 手或手臂触球后,球直接进入球门,无论手臂的位置如何一律视为手球犯规(用手把球碰进球门,就算是无意的紧贴身体的很轻微的手球,也是犯规)

2. 攻方球员/队友手球后立即形成进球或创造出进球得分机会,无论手臂的位置如何一律视为手球犯规。最近的判例有梅西的进球被吹,可以看到他在进球前手臂有一个非常轻微的触球,这种手球在正常情况下根本不可能吹犯规,但这次无意手球之后立即得到了进球得分的机会,所以构成手球犯规。

3. 攻方球员/队友手球后经过一段距离的盘带/传递后形成进球或创造出进球得分机会,如果手球动作属于上述情况中不应判罚犯规的(如手臂紧贴身体等),则不属于手球犯规。

总体来说,在手球的问题上,咱们国内的大多数裁判对于手球规则的理解都是非常到位的,遇到手球的情况都能够在第一时间做出正确的判罚(个别裁判员除外)。咱们球迷平时也可以多看看规则,其实手球规则也不是特别繁琐,可以码住足协整理的那个表格,遇到手球判罚点开表格对照一下,多数情况下应该是可以理解裁判员的判罚的,同时也不会再轻信“只要手碰球就是犯规”之类的谣言了。

(重要的图放两遍)
如有关于规则的疑问欢迎大家在评论区留言!下期主题“破坏明显的进球得分机会的犯规”,敬请期待!
附:2019/2020与2020/2021版《足球竞赛规则》手球部分中英文截图(英文版截自IFAB官网,中文版为个人翻译)
20/21手球规则中文版

19/20手球规则中文版

20/21手球规则英文版

19/20手球规则英文版
